ETraktor


Projektablauf 12.5.2023-25.12.2025
Vorlagen
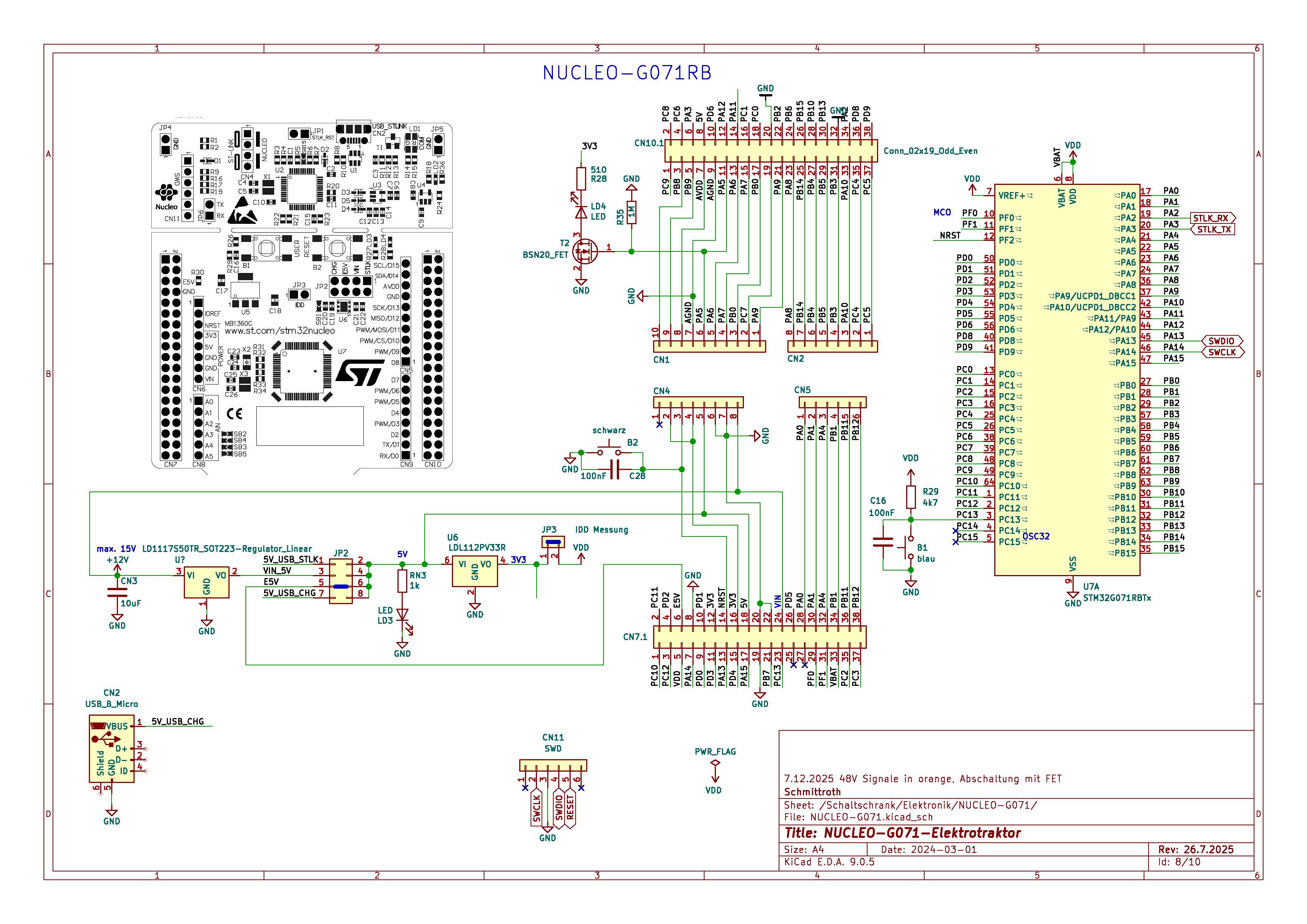
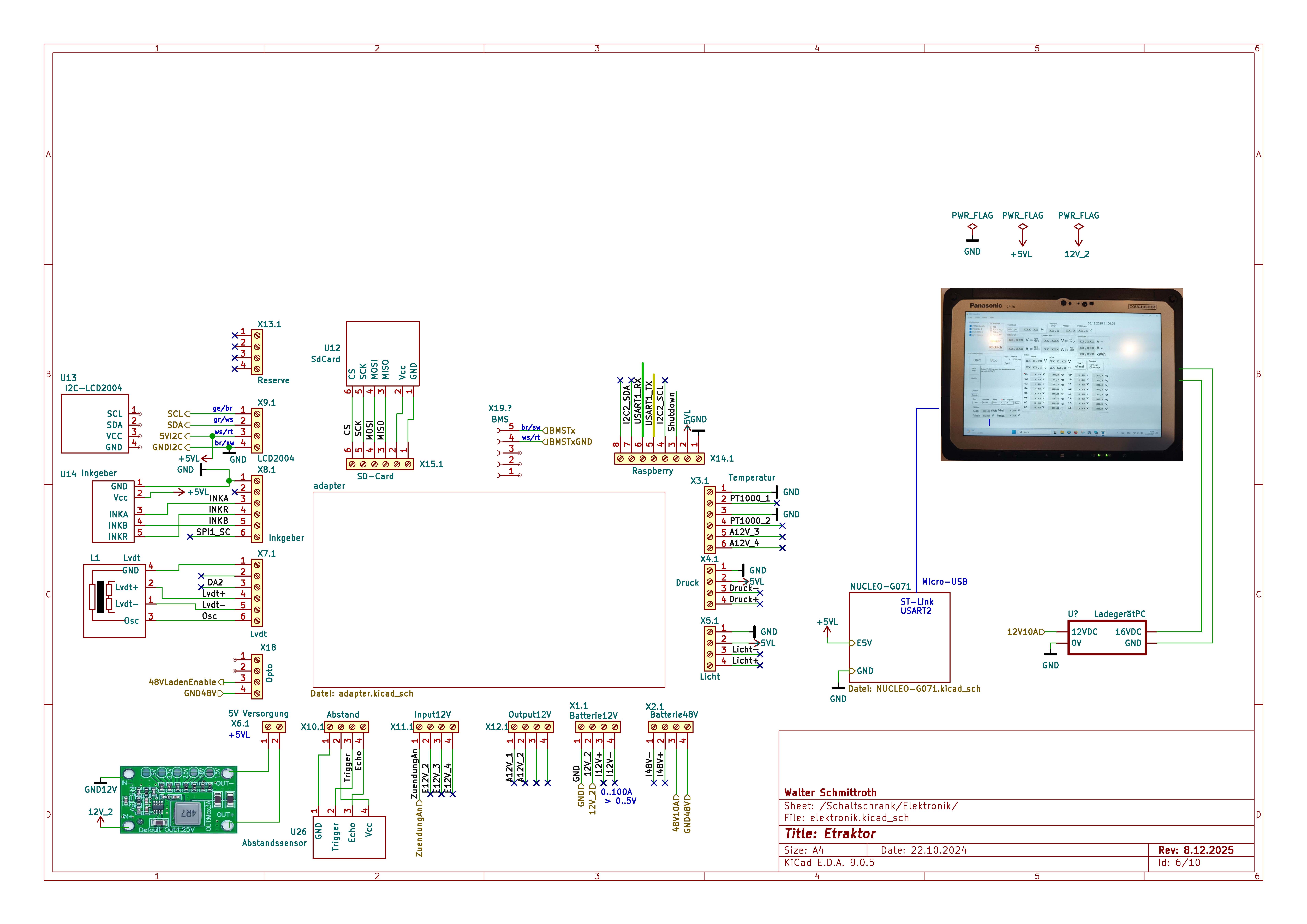
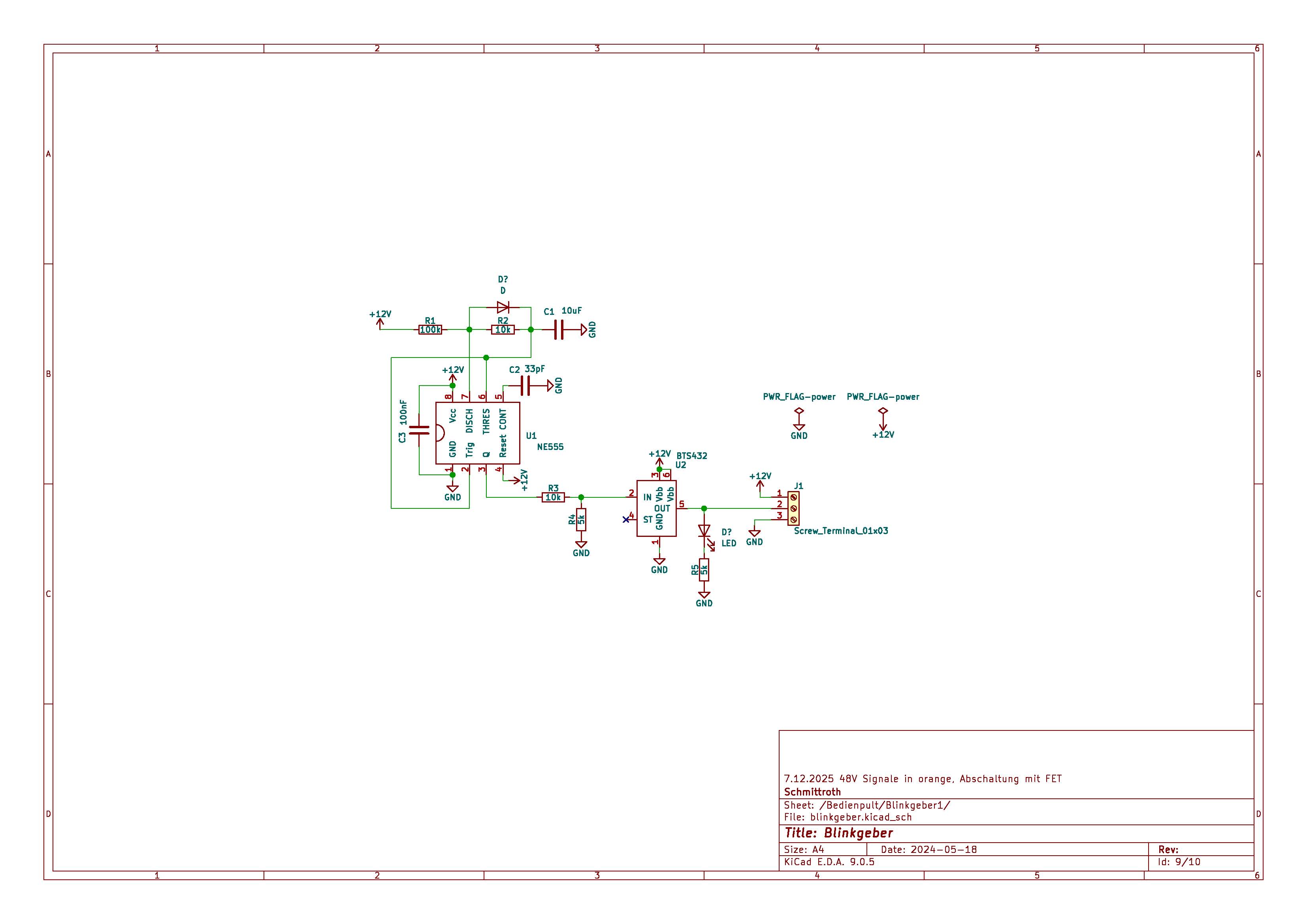
Schaltplan
Umrichter: DMC 48V/600A
Motor: Mahle 15kW/48V
Batterie: FREY 100Ah
Elektrik 12V
Konstruktion: Hanomag R12
Elektronik
WLAN ESP8266
Bedienung
Zulassung
Hydraulik


01_Stammblatt

02_batterie

03_bedienung

04_schaltschrank

05_sicherungskasten

06_elektronik

07_adapter

08_NUCLEOG071RB

09_blinkgeber

Elektrotraktor

elektronik

etraktor

schaltplan_Seite_10

Beschreibung


Links:
Hanomag R12
Heiko Fleck 0173/1352181
Linde Antriebe